全国服务热线

0917-357319713759783237

好钛材·选立坤TC4钛合金材料制造商
外科植入物用TC4钛板棒丝材国家标准GB/T 13810-2017
搜索:
当前所在位置:首页 >> 新闻资讯 >> 技术资料

外科植入物用TC4钛板棒丝材国家标准GB/T 13810-2017

发布时间 :2021-01-26 13:03:20 浏览次数 :

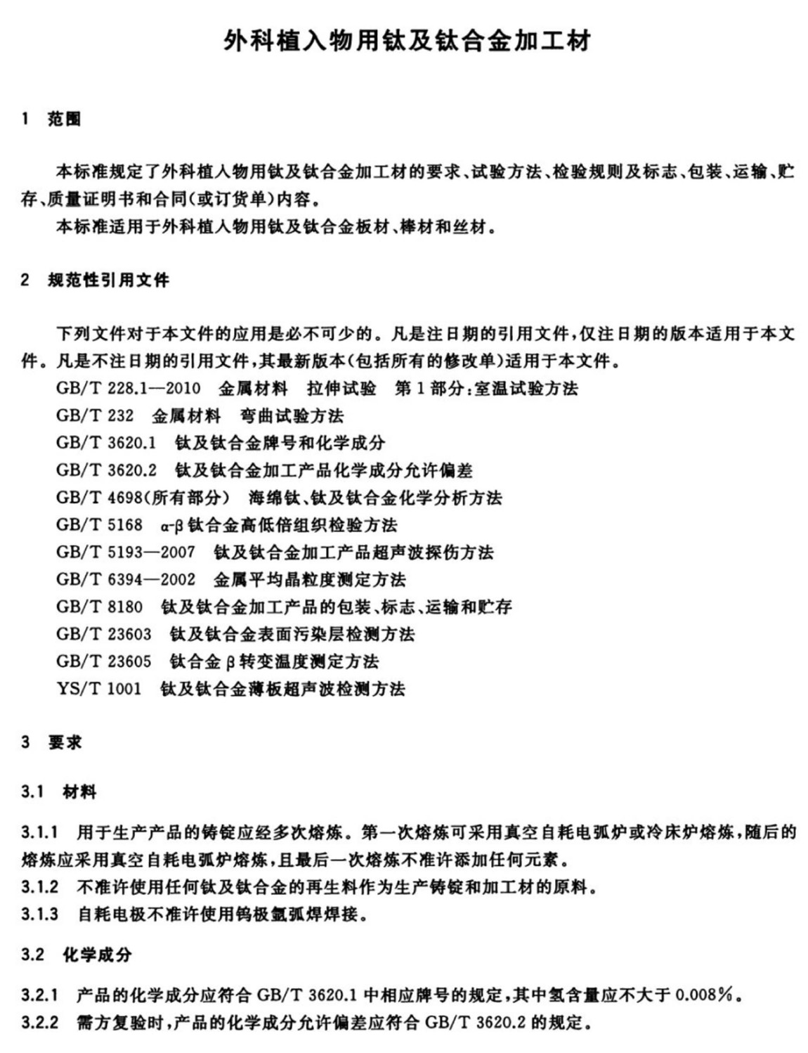
《外科植入物用钛及钛合金加工材(GB/T 13810-2017)》代替GB/T 13810—2007,本标准规定了外科植人物用钛及钛合金加工材的要求、试验方法、检验规则及标志、包装、运输、贮存、质量证明书和合同(或订货单)内容。本标准适用于外科植人物用钛及钛合金板材、钛棒和钛丝材。GB/T 13810-2017国家标准详细内容,立坤钛业整理如下:

3.jpg

4.jpg

5.jpg

6.jpg

7.jpg

8.jpg

9.jpg

10.jpg

11.jpg

12.jpg

13.jpg

14.jpg

15.jpg

16.jpg

17.jpg

无相关信息
在线客服
客服电话

全国免费服务热线
0917 - 3573197
扫一扫

bjlkty.com
立坤钛业手机网

返回顶部